
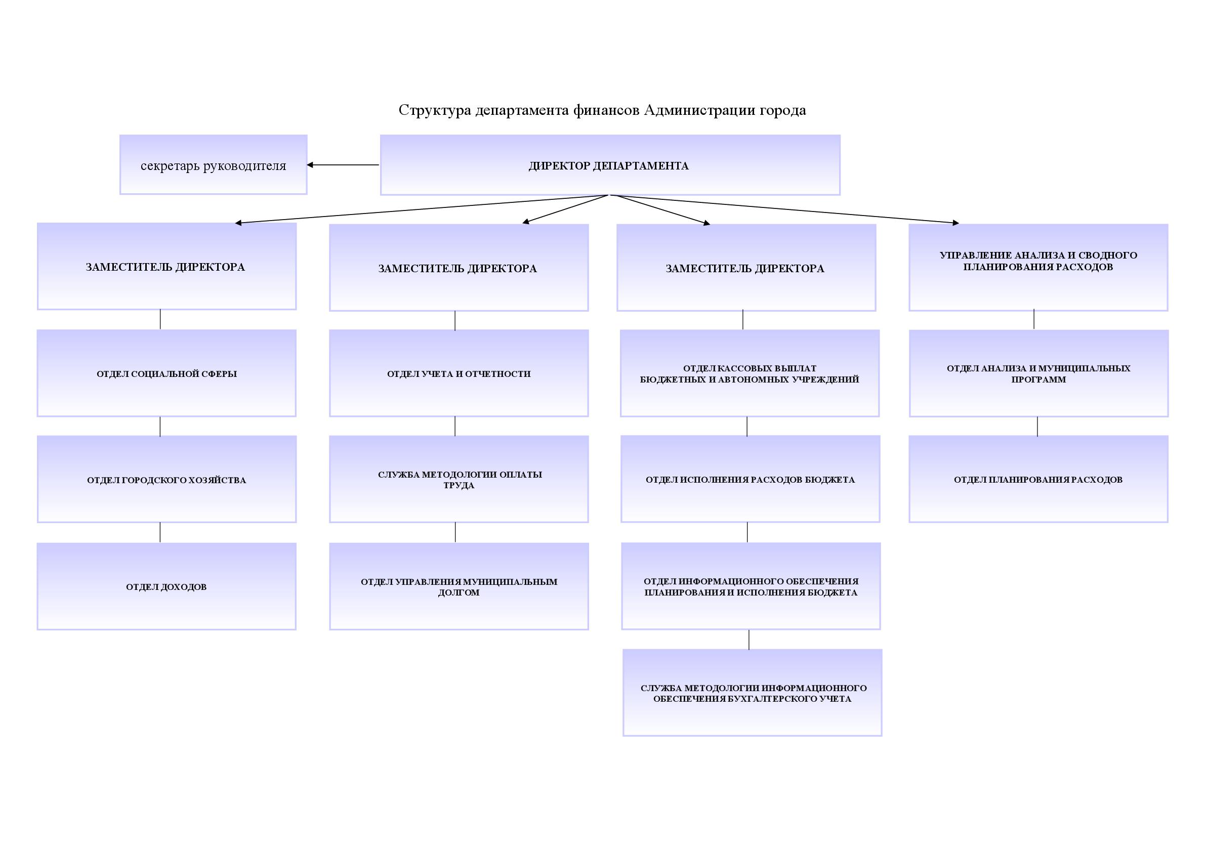
Схема подчиненности
Создан: 02 июня 2023
Последнее изменение: 29 марта 2025
О департаменте
Персональные данные
Бюджет и финансы
Бюджет для граждан
Открытый бюджет
Финансовая грамотность
Архив